steam中文版蒸汽平台是什么时候发布(蒸汽平台检测時间表明)
steam中国版蒸汽平台是什么时候上线?最近大家应该了解到中国版的steam将要上线测试了。很多steam的玩家都对这款软件非常的期待。感兴趣的朋友快来这里了解吧。接下来就跟随全球下载小编一起看一下《蒸汽平台》测试时间说明!一起来看看吧。
《蒸汽平台》测试时间说明
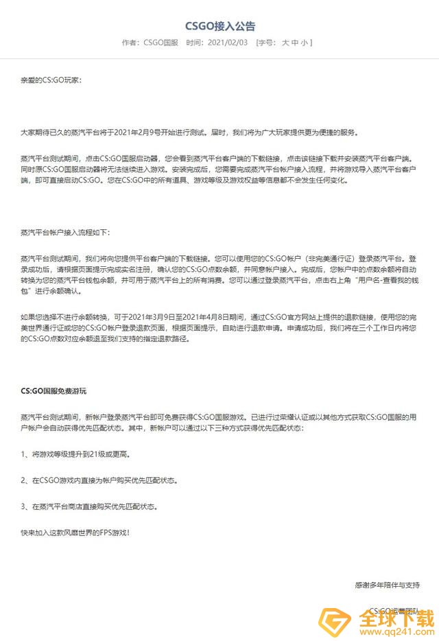
大家期待已久的蒸汽平台将于2021年2月9日开始进行测试。
《DOTA2》、《CS:GO》将率先接入蒸汽平台,届时玩家将会在蒸汽平台中体验游戏。
测试期间原国服启动器将无法进入游戏,玩家需要安装蒸汽平台客户端才可以体验游戏。
这两款大型游戏的接入,也让这款中国版steam备受玩家期待。
这两个款也相继发布了接入公告,快来一起看看吧。
DOTA2接入公告
CSGO接入公告
很多朋友都在关注接入游戏后自己账号中的道具游戏金额应该怎么处理。
游戏也及时做出了回应:
在登录蒸汽平台后,玩家需要按照页面的提示完成注册,然后确认自己的点数余额,同意账户接入。
完成后,账户中的点数余额将自动转换为玩家的蒸汽平台钱包余额,可以用于蒸汽平台的所有消费。
需要注意的是,两款游戏均表示,在接入蒸汽平台后,接入前游戏中的所有道具、游戏等级及游戏权益等信息都不会发生变化。
若选择不进行余额转换,玩家可在2021年3月9日至2021年4月8日期间,通过游戏官网提供的退款链接,自助进行退款申请。
以上就是全球下载小编给大家带来的关于《蒸汽平台》测试时间说明的全部内容,更多精彩内容请关注全球下载手游网,小编将持续更新更多相关攻略。
斧牛免费手游加速器自由的控制自己的加速时间,按分钟计费,随时可暂停,服务器集群全球范围上万台覆盖,数据分析各类游戏优化加速策略,即时更新支持全球范围网游。